Modelos de Simulacion. Vensim. Dinamica de Sistemas. Modelos de Simulacion. Vensim. Dinamica de Sistemas. Modelos de Simulacion. Vensim. Dinamica de Sistemas. Vensim.

Boletín de Dinámica de Sistemas

La pesca artesanal de la sardina común Strangomera bentincki
y la anchoveta Engraulis ringens

Basado en un modelo de simulación con Vensim

Emilio A. Monsálvez Quinteros
emonsalvez.ip@gmail.com

El ecosistema del Mar de Chile permite el desarrollo de una variada y abundante fauna marina. La explotación de estos recursos ha favorecido el desarrollo de hasta ahora de una creciente industria pesquera que se distribuye a lo largo de todo el litoral nacional, ubicándose entre los principales países pesqueros a nivel mundial.

Destacado como un país con una alta actividad extractiva pesquera y acuícola relevante para su economía, la extracción de los recursos Sardina común y Anchoveta a lo largo de todo el litoral conforma aproximadamente un tercio de los desembarques totales en el país.

Dentro de la Región del Biobío la extracción de los recursos Sardina común y Anchoveta cumple un rol fundamental. Los niveles de extracción de estos recursos superan sustancialmente la extracción de otros organismos hidrobiológicos disponibles para consumo y comercialización, elevándose su explotación por sobre el 50% de los restantes recursos desembarcados y declarados en la Región, históricamente.

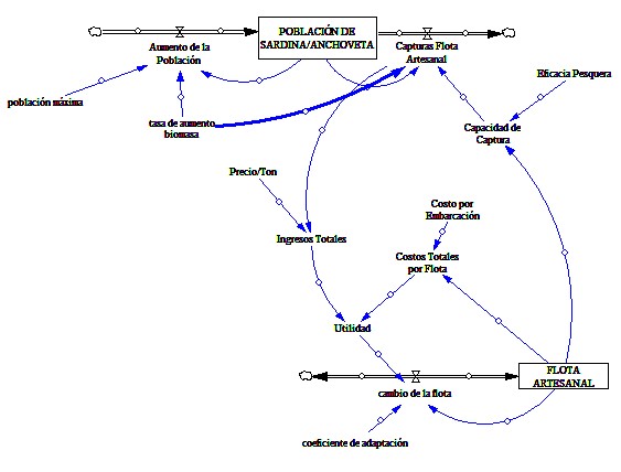
El fin último de este trabajo radica principalmente en desarrollar modelo conceptual de la dinámica poblacional de estos recursos y posteriormente una simulación que represente el esfuerzo pesquero al que se han visto sometidos estos recursos.

Para la sistematización de la información, preparación del modelo conceptual y posterior simulación se utilizará el Software Vensim PLE for Windows Versión 6.3D, con el cual después de realizar las iteraciones que correspondas se obtendrán indicadores de captura, producción y sustentabilidad general del sector.

 La pesca artesanal de la sardina común Strangomera bentincki y la anchoveta Engraulis ringens

Antes de comenzar este estudio es necesario señalar de qué forma se distribuyen las cuotas de pesca de los recursos Sardina común Strangomera bentincki y Anchoveta Engraulis ringens, es así como debemos mencionar que el Régimen Artesanal de Extracción (RAE) fue creado en el año 2002, este es un sistema de manejo creado para determinar y distribuir las cuotas de pesca a las embarcaciones artesanales adscritas a éste régimen y a las organizaciones que las agrupan, especialmente para este estudio la pesquería pelágica de cerco de la Región del Biobío .

Desde el año 2004 con la entrada en vigencia de esta medida de administración (D.S. 296 del 20 diciembre 2004), se han aplicado en la Región del Biobío distintitas ecuaciones para realizar la asignación de las cuotas de pesca, para los recursos Sardina común Strangomera bentincki y Anchoveta Engraulis ringens, buscando expresar en estas fórmulas la participación o importancia relativa de la embarcación en la pesquería, en términos de su desembarque oficial, habitualidad en días de pesca y antigüedad en la pesquería.

Igualmente cabe mencionar que la biomasa de sardina común y anchoveta, así como su desembarque, se consideran en conjunto dado que ambas tienen una misma distribución, no siendo distinguible su vulnerabilidad al arte de pesca y equipos de detección (Cerda et al., 2008).

“La sobreexplotación de los recursos pesqueros, la sobre-capitalización en las pesquerías, la eliminación de las rentas que generan a la sociedad y la creciente inquietud por la conservación de la biodiversidad marina, han motivado el desarrollo de líneas de investigación pesquera con un enfoque multidisciplinario, dinámico y precautorio. En este contexto, el análisis conjunto de factores biológicos, ecológicos y económicos surge como un tópico necesario a la hora de evaluar aquellas fuerzas que regulan la dinámica de una pesquería” (Seijo et al., 1997).

 La pesca artesanal de la sardina común Strangomera bentincki y la anchoveta Engraulis ringens

La actividad extractiva de cerco artesanal de la zona Centro-Sur se desarrolla principalmente en el primer semestre de cada año entre marzo y mayo, período en que se obtiene cerca del 80% de las capturas. Dicha estacionalidad la ha marcado históricamente la Región del Biobío, a la cual se le asigna en los últimos años cerca del 80% de la cuota total. Durante el segundo semestre, la actividad se reduce notablemente, ya sea por factores climáticos que impiden la operación de las embarcaciones menores, por la menor disponibilidad de recursos en el área y por la vedas, reproductiva de invierno y de reclutamiento de verano. En el caso de la actividad industrial, ésta es espacio-temporalmente más amplia dada la capacidad y autonomía de las embarcaciones.

En la zona Centro-Sur, la pesquería abarca latitudinalmente desde San Antonio por el norte hasta las Guaitecas por el sur y más allá de las 200 mn (Figura 1). Los principales puertos de desembarque de la pesquería pelágica de cerco artesanal de sardina y anchoveta, según regiones son: San Antonio (V Región); Coronel, San Vicente y Talcahuano (VIII Región); Corral (XIV Región); Calbuco, San Rafael y Chinquihue (mar interior de la X Región), en tanto que las capturas se venden a la industria y destinan casi en su totalidad a la reducción y la producción de harina y aceite de pescado.

(*) Aquí puede descargar el documento completo


Cursos Online Dinámica de Sistemas
Cursos Safari Madrid
Herbívoros
Mega-Herbívoros
Salvajes
Salvajes
Felinos
Felinos
Reptiles
Reptiles
.

Google